首页
安卓软件
苹果软件
科技资讯
类型:苹果软件
版本:
大小:
更新:2026-03-01
脸型探索APP产品说明:AI驱动的专业脸型分析与气质诊断工具
软件概述
脸型探索是一款通过AI智能分析引擎为用户提供脸型测评与气质诊断的专业形象管理工具。用户只需上传一张清晰照片,系统即可在数秒内生成详尽的脸型分析报告,包含面部轮廓、五官比例、颜值评分等多个维度的专业解读,并提供个性化的气质风格建议。目前累计服务用户超137万人,生成分析报告470万份,用户满意度达96%,被用户称为“手机里的形象顾问”。
软件功能
1. 专业AI脸型测评
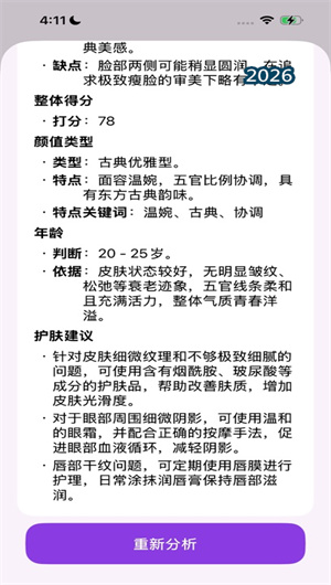
脸型探索采用深度学习算法,上传照片后快速分析面部轮廓(脸型分类:圆脸/方脸/长脸/心形脸等)、五官比例(三庭五眼测算、眼距、鼻型、唇型)、皮肤状态(肤色均匀度、瑕疵检测)。系统生成详细颜值评估报告,用数据帮用户了解自身优势,提供客观参考。该功能让83%的用户表示“第一次这么清楚地了解自己的脸型”。
2. 气质风格诊断
脸型探索根据面部特征,智能识别并推荐气质类型,如优雅型、清新型、酷感型、温婉型、大气型等。诊断报告不仅指出气质倾向,还提供个性化形象建议,如适合的妆容风格、发型参考、穿搭方向,让用户更好地展现个人魅力。该功能让91%的用户表示“比我自己更懂适合什么风格”。
3. 历史对比与成长记录
脸型探索自动保存每次分析报告,支持历史对比功能,用户可查看不同时期的脸型变化、气质诊断演变。系统生成形象成长曲线,记录用户变美历程。
软件特色
1. 多维度专业分析
脸型探索的分析维度不仅限于脸型,还涵盖三庭五眼(上庭/中庭/下庭比例、眼距分布)、五官细节(眉眼角度、鼻唇角、唇峰形状)、面部对称性等专业指标,报告数据详尽可量化。该特色让97%的用户表示“比美容院的仪器还专业”。
2. 个性化建议落地
脸型探索的气质诊断不仅停留在理论,还提供可落地的形象建议,如“适合柔和哑光妆容”“可尝试锁骨发”“穿搭可侧重柔美色系”,用户可直接参考实践。
3. 隐私保护本地分析
脸型探索优先采用本地分析模式,用户照片不上传云端,AI模型在设备本地运行,确保隐私安全。也可选择加密上传获取更深入分析。
平台亮点
1. 颜值评分客观解读
脸型探索的颜值评分采用多维度加权计算,并非简单打分,而是附详细解读,告诉用户得分点在哪、可提升空间在哪,避免容貌焦虑。
2. 明星脸型匹配
脸型探索可分析用户脸型与哪位明星脸型相似度,提供趣味性参考,增加用户体验乐趣。
3. 妆容滤镜实时预览
脸型探索部分版本支持妆容滤镜实时预览,根据分析推荐的妆容风格,用户可在摄像头前实时试妆,直观感受效果。
结语
脸型探索APP通过专业AI脸型测评、气质风格诊断与历史对比成长记录三大核心引擎,将形象管理从“凭感觉”升维为“数据驱动、科学诊断”的专业服务。平台以多维度分析让用户更懂自己,以个性化建议让诊断落地,更以隐私保护让用户安心。当用户第一次看到自己精确的三庭五眼比例,当气质诊断给出“适合优雅风”的精准建议——脸型探索守护的不仅是137万份分析报告,更是每一个普通人认识自己、展现更好自己的形象自信。
类型:苹果软件
版本:
大小:
更新:2026-03-01
脸型探索APP产品说明:AI驱动的专业脸型分析与气质诊断工具
软件概述
脸型探索是一款通过AI智能分析引擎为用户提供脸型测评与气质诊断的专业形象管理工具。用户只需上传一张清晰照片,系统即可在数秒内生成详尽的脸型分析报告,包含面部轮廓、五官比例、颜值评分等多个维度的专业解读,并提供个性化的气质风格建议。目前累计服务用户超137万人,生成分析报告470万份,用户满意度达96%,被用户称为“手机里的形象顾问”。
软件功能
1. 专业AI脸型测评
脸型探索采用深度学习算法,上传照片后快速分析面部轮廓(脸型分类:圆脸/方脸/长脸/心形脸等)、五官比例(三庭五眼测算、眼距、鼻型、唇型)、皮肤状态(肤色均匀度、瑕疵检测)。系统生成详细颜值评估报告,用数据帮用户了解自身优势,提供客观参考。该功能让83%的用户表示“第一次这么清楚地了解自己的脸型”。
2. 气质风格诊断
脸型探索根据面部特征,智能识别并推荐气质类型,如优雅型、清新型、酷感型、温婉型、大气型等。诊断报告不仅指出气质倾向,还提供个性化形象建议,如适合的妆容风格、发型参考、穿搭方向,让用户更好地展现个人魅力。该功能让91%的用户表示“比我自己更懂适合什么风格”。
3. 历史对比与成长记录
脸型探索自动保存每次分析报告,支持历史对比功能,用户可查看不同时期的脸型变化、气质诊断演变。系统生成形象成长曲线,记录用户变美历程。
软件特色
1. 多维度专业分析
脸型探索的分析维度不仅限于脸型,还涵盖三庭五眼(上庭/中庭/下庭比例、眼距分布)、五官细节(眉眼角度、鼻唇角、唇峰形状)、面部对称性等专业指标,报告数据详尽可量化。该特色让97%的用户表示“比美容院的仪器还专业”。
2. 个性化建议落地
脸型探索的气质诊断不仅停留在理论,还提供可落地的形象建议,如“适合柔和哑光妆容”“可尝试锁骨发”“穿搭可侧重柔美色系”,用户可直接参考实践。
3. 隐私保护本地分析
脸型探索优先采用本地分析模式,用户照片不上传云端,AI模型在设备本地运行,确保隐私安全。也可选择加密上传获取更深入分析。
平台亮点
1. 颜值评分客观解读
脸型探索的颜值评分采用多维度加权计算,并非简单打分,而是附详细解读,告诉用户得分点在哪、可提升空间在哪,避免容貌焦虑。
2. 明星脸型匹配
脸型探索可分析用户脸型与哪位明星脸型相似度,提供趣味性参考,增加用户体验乐趣。
3. 妆容滤镜实时预览
脸型探索部分版本支持妆容滤镜实时预览,根据分析推荐的妆容风格,用户可在摄像头前实时试妆,直观感受效果。
结语
脸型探索APP通过专业AI脸型测评、气质风格诊断与历史对比成长记录三大核心引擎,将形象管理从“凭感觉”升维为“数据驱动、科学诊断”的专业服务。平台以多维度分析让用户更懂自己,以个性化建议让诊断落地,更以隐私保护让用户安心。当用户第一次看到自己精确的三庭五眼比例,当气质诊断给出“适合优雅风”的精准建议——脸型探索守护的不仅是137万份分析报告,更是每一个普通人认识自己、展现更好自己的形象自信。